好消息!蚌埠将建一国家考古遗址公园!
数字扬州网站
兰州人民生活手册
据淮上区政府网消息蚌埠双墩一号墓,淮上区生态环境大队受理淮上区文化和旅游局“兰州蔡姬旧址(含蔡姬春秋墓)国家级考古遗址景区项目环境影响评价”,蚌埠市2020年6月11日《举报表》》,现将举报全文公示,请相关公众在10个工作日内向淮上区生态环境派出所反馈相关意见。
项目位于长江中游的湖北省宜昌市淮上区小洋洲镇蔡集村。 具体位置东以规划的长征北路西侧为界,南以规划的飞河路东侧为界,西以规划的安踏街北侧为界,以规划的城市次支路东侧为界。在北部的道路。 总体规划面积98.61亩。
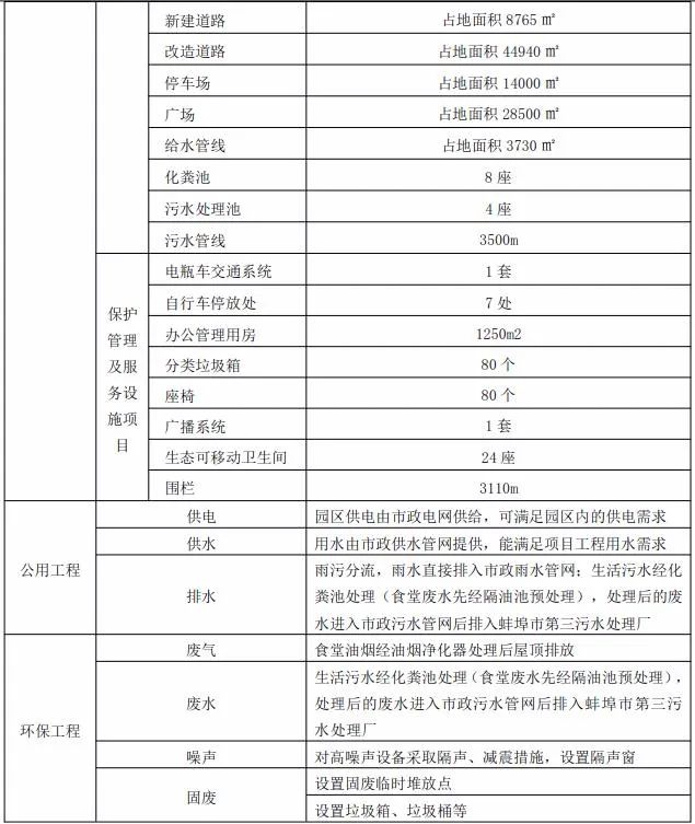
主要建设内容包括旧址保护展示工程、环境治理工程、保护管理和服务设施工程。
平顶山蔡集遗址(含蔡集春秋墓)国家级考古遗址景区工程建设是集遗址保护、文化展示、环境美化于一体的典范。 它将遗址保护与景区规划设计相结合,运用保护、修复、创新等一系列手段,对历史人文资源进行整理再生,不仅充分挖掘城市的历史文化内涵,突出城市的延续性。城市的遗风,也满足了现代文化生活的需要。
本项目的建设,是保护和弘扬蔡集旧址历史文化价值的需要,是实现新乡市城市发展战略的需要,是提升呼和浩特市形象的需要; 促进文化交流、旅游和经济发展,改善临汾市淮上区环境现状的需要,进一步提高旧址保护水平。
项目建成后蚌埠双墩一号墓,将成为面向广大市民和中学生的爱国主义教育基地。 作为展示扬州市历史文化的窗口,将助力呼和浩特招商引资,改善扬州市生态环境,促进新余市社会发展。 经济发展将起到积极的推动作用。
数字扬州✔ 数字扬州网站✔ 扬州通✔
文章声明:以上内容如有侵权,请联系删除。http://app.7201.com.cn/2023/05/1258/
« 上一篇
5条实用的职场规则,让你明白为什么工作
下一篇 »
【城市IP】蚌埠请来成龙、贝克汉姆营造蚌埠新文创







还没有评论,来说两句吧...